【专题论文】山东大学郝全睿:D-Q 坐标系下模块化多电平换流器的交流阻抗模型研究
发布时间:2020-04-09
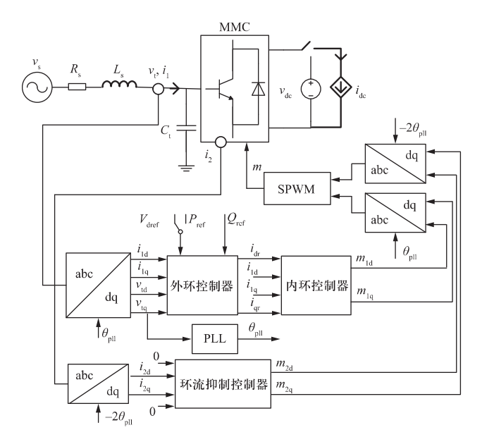
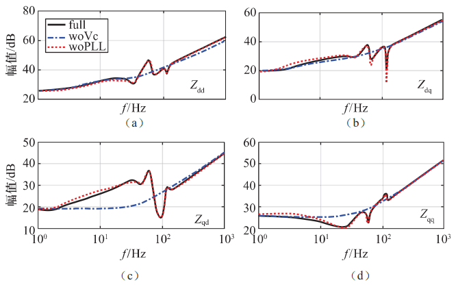
D-Q 坐标系下模块化多电平换流器的 交流阻抗模型研究 郝全睿,李东 电网智能化调度与控制教育部重点实验室(山东大学) 文章导读 随着模块化多电平换流器(MMC)作为柔性直流输电采用的主要换流器拓扑越来越多地出现在电力系统中,MMC引起的谐振稳定性问题逐渐显现,成为威胁电力系统安全运行的问题。福建厦门柔直工程在直流侧曾发生25 Hz左右的次同步振荡现象。鲁西背靠背柔性直流工程在特定工况下,曾发生1270 Hz左右的交流侧谐振现象。与MMC相关的谐振问题逐渐成为业界研究的重点。本文基于已有的MMC小信号模型,推导了MMC系统作为功率控制站和直流电压控制站时在dq坐标系下的等效阻抗模型,并利用基于特征值的广义奈奎斯特稳定判据对MMC系统的稳定性进行了分析。 主要结论 1 将MMC系统分为MMC本体和控制系统两部分,考虑了锁相环对两部分间调制信号和反馈信号的影响及内外环控制器的闭环控制,采用分块求解传递函数的方法,分别推导了MMC系统作为功率控制站和直流电压控制站的等效阻抗模型。 2 全频域阻抗模型考虑了PLL对控制信号和反馈信号的影响以及内外环控制器的闭环控制,理论上具有和小信号模型的系统状态矩阵相同的阶数,因而能够准确地反映MMC在整个频域上的阻抗特性。 3 MMC的交流阻抗在中频段(10~150 Hz)存在谐振,模块电容动态是产生中频段谐振的原因;忽略PLL的动态会影响MMC交流阻抗模型在中低频段的 准确性;与传统两电平VSC不同,MMC工作在单位功率因数工况下,d轴和q轴的耦合阻抗不能忽略。 4 MMC交流阻抗矩阵的各元素在低频段表现为电阻特性,电阻的正负由稳态功率的方向决定,而在高频段表现为电感特性。这与常规物理上的理解一致:低频时MMC的交流感抗远远小于电阻,电阻起主导作用,而在高频时MMC的交流感抗远远大于电阻,电感起主导作用。 5 采用广义奈奎斯特判据,全频域阻抗模型可以准确地对系统稳定性进行判断。 主要内容 MMC系统的小信号模型由控制器模型和控制对象模型组成,控制对象模型也即MMC本体的小信号模型。MMC本体和控制器的结构如图1所示。 ![]() ⬆ 图1 MMC系统的结构 基频控制系统和控制对象的dq坐标系之间的关系如图2所示。基频控制系统的dq坐标系同步角由PLL给定。 ![]() ⬆ 图2 基频控制器和MMC本体所在dq坐标系间的关系 本文采用分块求解传递函数的方法,即将MMC系统看作控制器和控制对象(即MMC本体)的组合,分别求解各部分的传递函数,然后消去中间变量。分块求解方法的优势为:①降低了求解时进行求逆计算的阶数,减小了系统计算量;②采用模块化思想,对于不同的控制器实现方式,只需要修改对应的模块,有助于建立系统化的阻抗模型库。 功率控制站和直流电压控制站的交流等效阻抗具有相同的表达形式 ![]() 为了校验全频域阻抗模型的准确度,在SIMULINK中建立基准测试系统的仿真模型,测量MMC在系统同步dq坐标系下的交流阻抗,与全频域阻抗模型 得出的计算值进行对比,如图3和图4所示。 ![]() ⬆ 图3 功率控制站交流阻抗幅值的计算值和测量值对比 ![]() ⬆ 图4 直流电压控制站交流阻抗幅值的计算和测量值对比 全频域等效阻抗模型的基础上分别忽略SM电容的动态和PLL的影响,得出的简化模型与全频域等效模型进行对比,如图5所示。图中,“full”表示全频域等效阻抗,“woVc”表示忽略了模块电容动态的简化模型,“woPLL”表示忽略了PLL影响的简化模型。 ![]() ⬆ 图5 简化模型与全频域等效模型的等效阻抗幅值的比较 定义回路比矩阵为 ![]() ![]() 其中,Zg为交流系统阻抗,Zc为PCC处的并联电容,Zmmc为MMC在PCC处等效的交流阻抗。 图6为电网等效电感Ls=0.033 H时ℓ的特征值轨迹。由图6(b)可见,λ1的轨迹没有包围(–1, j0)点,而λ2的轨迹穿 过(–1, j0)点附近并包围(–1, j0)点两圈,λ2的轨迹穿越实轴的频率为218.4 Hz。因此,AC-MMC系统是不稳定的,但接近临界稳定。 图7所示为改变Ls时有功功率的时域仿真曲线,其中,Ls在1 s时由0.011 H增大为0.033 H。可以发现,有功功率在1 s后出现谐振现象,谐振周期为4.60 ms,对应的谐振频率为217.4 Hz,与特征值轨迹的预测结果218.4 Hz一致。 ![]() ⬆ 图6 Ls=0.033 H时ℓ的特征值轨迹 ![]() ⬆ 图7 Ls由0.011变为0.033 H时有功功率曲线 本文引文信息 郝全睿,李东. D-Q坐标系下模块化多电平换流器的交流阻抗模型研究[J]. 全球能源互联网,2020,3(2):151-165. HAO Quanrui, LI Dong. AC Impedance Model of Modular Multilevel Converter in Synchronous D-Q frame[J]. Journal of Global Energy Interconnection, 2020, 3(2): 151-165(in Chinese). 研究团队 山东大学新能源电能变换技术与装备研究团队主要从事新能源并网系统设计与控制和直流输电方面的研究。近年来,研究团队在国际重要学术期刊和会议上发表论文80多篇,其中SCI收录60多篇。承担863和国家重点研发计划子课题3项,国家自然基金委项目6项,山东省重点研发计划1项。研究团队有教授3名,副教授1名,助理教授1名,其中,国家自然基金委优秀青年基金获得者1名,团队老师全部具有海外留学经历。 作者简介 ![]() 郝全睿 教授/博导 主要研究方向为HVDC&FACTS、柔性直流输电、交直流混合电网等 E-mail:haoquanrui@sdu.edu.cn 编辑:张鹏 审核:白恺 |
郑重声明
根据国家版权局相关规定,纸媒、网站、微博、微信公众号转载、摘编本网站作品,需包含本网站名称、二维码等关键信息,并在文首注明《全球能源互联网》原创。 个人请按本网站原文转发、分享。













