相关论文:
-
-
全球能源互联网
第8卷 第6期 2025年11月;页码:795-806
国内外自律监督管理机制及其对中国电力市场的启示
Domestic and International Self-regulation Supervision and Management Mechanisms and Their Implications for China’s Power Market
- 1.广东电力交易中心有限责任公司,广东省 广州市 510600
- 2.华北电力大学经济与管理学院,北京市 昌平区 102206
- KONG Shuqin1, ZHENG Wei1, WU Jinghui1, FAN Hang2*, CHEN Yuetong2, DUAN Yunjie2,ZHANG Zuhan2, LIU Dunnan2 (1.Guangdong Power Exchange Center, Guangzhou 510600, Guangdong Province, China
- 2.School of Economics and Management, North China Electric Power University, Changping District, Beijing 102206, China
关键词
Keywords
摘 要
Abstract
中国现行电力市场监管实践中,监管部门面临实地操作降效的挑战,影响了监管措施在市场主体中的有效实施。相较之下,自律监管作为一种新兴模式,强调市场参与者的自我约束与自主管理,以其灵活性高、响应速度快、成本效益突出以及与市场实际的紧密结合等优势,显现出对现行监管体系的有效补充作用,并在国际电力市场监管中逐渐流行。从国外电力市场和国内金融市场入手,深入研究自律监督管理体系设计。通过梳理国外电力市场和国内金融市场的自律监管实践,总结了美国、欧洲等地区的体系建设经验,归纳了不同金融行业主体的自律监管操作方式。以此为基础,深入分析了中国电力市场监管现状,从监管范畴、权责划分、体系构建、监管策略等多维度提出了构建中国电力市场自律监管体系的建议。
In the current practice of electricity market supervision in China, the regulatory authorities are faced with the challenge of field operation and efficiency reduction, which affects the effective implementation of regulatory measures in market entities.In contrast, as a new model, self-regulation emphasizes the self-discipline and self-management of market participants.With its advantages of flexibility, response speed,cost-effectiveness and close integration with market reality,self-regulation shows an effective supplement to the current regulatory system and is gradually popular in the international electricity market supervision.Starting from the foreign electricity market and the domestic financial market, in-depth study of self-regulatory supervision and management system design.By combing the self-regulatory practices of foreign power markets and domestic financial markets, this paper summarizes the experience of system construction in the United States, Europe and other regions, and summarizes the selfregulatory operation methods of different financial industry entities.Based on this, this paper deeply analyzes the current situation of China’s power market supervision, and puts forward some suggestions on the construction of China’s power market self-regulation system from the aspects of supervision scope,power and responsibility division, system construction and supervision strategy.
0 引言
随着全球能源结构的转型和电力市场的快速发展,电力市场监督管理机制的建立与完善成为各国关注的焦点。在新一轮电改逐步推进、电力市场运营利益不断调整的过程中,各类矛盾和问题积累造成相应市场风险不断增加,需要有效的自律监督管理机制来保障市场的公平、公正和透明。传统的行政监管机制往往存在滞后性和高成本问题,尤其是在市场规模和复杂性急速增加的背景下,已难以满足当前市场的需求。因此,自律监督管理机制作为一种内生的创新型市场治理模式,凭借其灵活性和贴近市场的优势,能够有效补充现有的监管体系,减少政府的直接干预,降低监管成本,同时提高市场主体的自我约束力和市场运行效率。
国际电力交易市场自律监管经验对当前中国市场监管体制建设具有重要的参考价值。文献[1]将西方各国的电力监管模式划为独立监管模式和非独立监管模式两类,并陈述了其对中国监管制度的启示。文献[2-5]着重探讨了美国电力市场监管政策,认为美国的电力市场是不完全竞争市场,需要政府引入监管和竞争。文献[6-7]从澳大利亚电力监管机构职能入手,对比分析了澳大利亚及欧美电力市场评估机制,为中国电力现货市场监督机制完善提供了建议。文献[8]结合英美日澳4国的市场监管经验,以会计监管及核算为理论基础,细化了中国电力市场发展中应重点关注的问题。整体来看,各国在进行监管机制改革中大体以政府如何发挥高效监管和引导作用为目标导向,力求形成多市场主体参与、政府宏观调控、监管部门监督的有机互动体系。目前,中国的电力市场监管制度本质上仍有政监双轨制度,存在计划经济体制惯性,易产生现行电力监管机构和行业主管部门的职能及政策矛盾。在对中国电力市场监管体制改革的研讨中,文献[9-10]在政府现行法规和制度的基础上,分析了中国电力监管现存的问题,对比研究了中国与各国在改革过程中的异同。文献[11]指出,深化监管体制改革重点在于构建竞价交易模式,而不能只停留于简单拆分行业主体。文献[12]以美国得州售电侧市场化改革的历程和风险为例,意在说明在新一轮电改背景下,明晰售电市场竞争与监管的内生关联极具现实意义。文献[13-14]侧重于监管信息披露机制研究,用以引导市场成员理性报价,从而健全电力市场交易机制。中国电力市场监管机制不断进步的同时,面临一些问题亟待解决,其中最主要的问题在于监管部门实地操作降效,导致监管措施传达至市场主体时落实效果不佳。现有的文献研究大多集中在特定国家或地区电力市场监管机制分析,关于如何加强监管机制与实际措施力度的匹配的研究较少,限制了不同市场环境下对各监管模式适用性和效果的全面理解。
为探寻中国电力市场监督管理体系改革方案,本文首先研究国外电力市场自律监督管理体系,详细介绍了国外电力市场的先进做法;其次,以国内金融交易市场的自律监督管理机制为对象,综述其监管实践经验;最后,深入分析中国电力市场监督管理现状,结合国内外经验,对中国电力市场自律监督管理体系建设提出建议,以期为中国电力市场的健康发展提供参考和借鉴。
1 国外电力市场自律监督管理机制
1.1 美国电力市场监管模式
美国电力市场监管架构体现为双层监管体系,涵盖联邦及州2个层级。在联邦层面,美国能源部下设联邦能源监管委员会(federal energy regulatory commission,FERC)承担电力行业的经济监管职责,主要针对跨州际区域输电及批发电力市场进行规管;在州级层面,各州政府设立相应的公用事业监管机构,负责对州内的电力及其他能源产业进行监督管理[15]。
为了提升市场监管的独立性与客观性,美国电力市场还引入了独立市场监测机构(independent market monitors,IMMs)。此类机构独立于区域电力市场运营商以及市场参与主体,负责实施对电力市场的实时监测、调查,并定期就市场运行状况提供评估报告。IMMs直接向FERC和交易机构董事会汇报,其主要职责包括但不限于监控市场价格波动、调度指令、发电机组报价等关键市场指标,并针对市场中潜在的不当运营及交易行为进行详尽的调查与分析,定期发布报告以对市场运营效率进行评价,保障市场的公正性和效率[16]。美国电力市场监管体系如图1所示。
图1 美国电力市场监管体系图
Fig.1 U.S.electricity market supervision system diagram
除了设立多层监管机构各司其职,美国电力市场的监管法律体系发展也较为健全,自《国家能源法案》(NEA78)以来,美国先后发布了《国家能源政策法案》(EPAct92)、888法案、2000法案、《能源政策法案》(EPA05)[17],逐步完善市场监管的法律依据。例如,美国颁布最新法令[18]中要求区域传输组织制定规则,将分布式资源纳入电力市场监管体制。此外,也有相关研究应用熵分析来定量分析各国或各地区监管政策的一致性[19],开展对于监管体系的效果评价。
1.2 欧盟电力市场监管体系
欧盟的电力市场拥有深厚的发展历史,从交易机构组成来看,欧洲的电力交易机构主要分为电力金融交易机构和电力现货交易机构两大类。通常而言,对这些交易机构的监管遵循就地原则,受注册所在地的国家机构监管。在特定的情形下,也可能存在由多个监管机构联合监管的情况。
欧盟电力市场的监管框架着重于市场整合和跨境交易的促进,经一系列相关的指令与法规来规范成员国内的电力市场,以推进市场自由化及增进竞争[20]。监管方向包括对交易机构自身的监管与对市场成员交易行为的监管两个层面,以保障市场的公平无歧视和合理信息披露,并防止市场成员进行市场操纵、内幕交易等。此外,欧盟还成立了欧洲能源监管合作机构,作为一个独立的机构,负责协调成员国间的能源监管事务,推动跨境能源基础设施的建设,并确保能源市场的运作与欧盟法律及政策保持一致[21]。欧洲现行的市场主体及其对应的监管机构情形如表1所示。
表1 欧洲主要电力交易机构及其监管机构
Table 1 Major European electricity trading institutions and their regulators
交易所名称 所在地 电力交易类型 监管机构EEX能源交易所 德国 电力金融交易机构德国萨克森州经济、劳动与交通部EPEX现货交易所 法国 电力现货交易机构法国能源监管委员会Nord Pool现货交易所北欧地区电力现货交易机构所在地的国家能源监管机构NASDAQ OMX大宗商品交易所 挪威 电力金融交易机构挪威金融监管机构GME 意大利 电力现货交易机构意大利能源网络和环境监管机构APX电力交易所 荷兰 电力现货交易机构荷兰能源与交通办公室MIBEL伊比利亚半岛电力市场西班牙葡萄牙电力现货及金融交易机构MIBEL监管委员会
在法律法规层面,欧盟通过《批发能源市场完整性和透明度条例》(Regulation on Wholesale Energy Market Integrity and Transparency,REMIT),强化了对市场操纵和内幕交易的监管,要求成员国的监管机构执行市场注册、促进信息披露,并禁止市场操纵。REMIT包括几个关键问题:禁止内幕交易和市场操纵、市场注册义务、信息披露义务[22]。相比于之前应用的欧盟市场滥用指令(market abuse directive,MAD),REMIT克服了MAD在电力市场监管中不适用的缺陷,并为电力市场监管提供了更具体的指导和要求[23]。
1.3 澳大利亚电力市场监管体系
澳大利亚的电力市场监管架构由澳大利亚能源市场运营商 (Australian Energy Market Operator,AEMO)与澳大利亚能源监管机构 (Australian Energy Regulator,AER) 共同构成。AEMO负责监管国家电力及天然气市场运行,AER则负责执行电力及天然气市场规范,并对电力市场输配电网络实施调控,保障交易的公正性[24]。
澳大利亚的电力系统按地理位置分为3个电网[25],这造成了全国性监管的困难,因此在其电力监管改革历程中的关键一步是由区域性转为全国范围内监管,重点在于促进竞争与提高效率,支持发电、输电和零售业务的分离,旨在通过实施政府定价、公司竞争的运营机制,以期达到优化资源配置,提升服务质量,同时降低成本的作用。
为明确各司职能,澳大利亚成立了能源市场委员会 (Australian Energy Market Commission,AEMC),通过先后发行《国家电力法》、《国家电力条例》和《国家电力法案》,明确了AEMC、AEMO和AER的职能区分,并对市场运行机制制定了严格的框架体系。通常来说,AEMC具体职责包括澳大利亚电力和天然气市场规则管理更改,审查市场并向政府提供运营建议;AER根据能源法律法规监管市场和能源输送网络;AEMO的任务是电力市场运行和管理。目前已形成以全国性法规为主,各州区域性法规为辅的互补体系。当前,澳大利亚也在积极探索在能源转型的协调背景下,除经济监管以外的监管手段,包括定制化监管等[26]。
1.4 日本电力市场监管体系
日本目前的电力市场监督架构以经济产业省(Ministry of Economy, Trade and Industry,METI) 为主要监督机构,其职责是制定电力市场的政策及法规,目标是提高效率、降低成本,并促进可再生能源的使用。同时,设有电力交易机构东京电力交易所(Japan Electric Power Exchange,JEPX),负责组织和管理电力各级市场。此外,日本还设有地区性质的电力公司,在各区域内提供发电、输电和配电业务。
日本自然资源有限,但电力需求量巨大,自1995年起。日本电力市场开始改革,引入市场机制,推动市场现代化,受2011年的核泄露事故影响,日本进行了新一轮的电力改革,允许消费者自行选择电力供应商,目标进一步增加零售市场及电力公司的自由度[27]。2016年,日本电力市场加大了改革力度,引入竞争机制,并加强对发电企业监管,以保障公平竞争[28]。
2 中国金融交易市场自律监督管理机制
中国大部分金融交易行业都已形成完整的自律监管机制,拥有完善的监管体系和全面的监管内容与法规。本章总结了中国银行、证券、保险和期货行业的自律监管机制,其经验可以为电力市场自律监管机制建设提供参考。
2.1 监管机构与法规
除保险行业监管由中国保险行业协会组织实施外,中国金融行业的监管机构基本呈现出上级各部门进行集中统一监督管理为主,下级部门或协会对成员实施自律监管为辅的监管体制。新一轮机构改革中设立了国家金融监督管理总局[29],对除证券业之外的金融业进行统一监督管理。
支撑自律监管合规性的规章制度体系趋向于从国家法规、部门规章过渡到行业自律公约以及内部制度。先由全国人民代表大会或国务院颁布法律和行政法规为市场行为设定基本的法律边界和要求、为公司的运营和监管提供具体的指导和规范;再由部门规章和行业自律规则进一步细化行政法规,强化市场主体的自律意识。
2.1.1 银行业
中国银行监管框架由关键国家级监管机构共同执行,涵盖中国银监会、中国人民银行及财政部等核心部门。银行内部审计部门与外部监管机构间具有多渠道沟通机制,增强监管与审计工作成效的同时实现对银行内审职能的监管评价,以内外结合、多层级的协作方式促进了银行业自律监管体系的建立和运行[30-31],避免了监管部门实地操作效果不佳的问题,有效地将监管措施传达至行业内部。
2.1.2 证券业
在中国证券行业,中国证监会及其派出机构依法对证券市场实行监督管理;中国证券业协会和各地方证券业协会构成证券行业自律监管组织,进行辅助监管。中国证券业协会实行会员制,会员主要是各证券公司、期货公司或从事证券行业的服务机构,降低了监管门槛[32]。上海、深圳和北京证券交易所也在顺应市场变化,不断发布和修订行业自律监管办法与指南,做到内外结合监管落实。
2.1.3 期货业
中国期货行业主要由中国证监会批准的期货交易所实施自律管理,不同期货交易所制定的规章条例作为期货市场规则体系的重要组成部分,使其能及时管控市场,避免证监会的监管措施不能及时落实。中国期货业协会则通过制定行业行为准则、职业道德等自律性规则来进行指引[33]。
2.2 监管方式及内容
2.2.1 银行业
银行监管当局监管范畴覆盖金融机构市场准入、市场运营和市场退出全过程。自律监管手段主要包括非现场监管与现场检查[34]。为全面考量银行整体风险状况,监管框架包含并表监管。完成现场检查后,监管机构将对银行机构进行风险评级。
2.2.2 证券业
相比银行业,证券业的监管内容更加细致,不仅对于证券发行市场、上市公司的相关信息披露制度等进行监督,还对证券交易所的设立、人员的资格审查和证券投资者的资格、资金来源等内容进行调查[35-36]。证券业自律监管措施不仅包括法律手段和行政手段、还包括经济手段。法律和行政手段通过证券法律或政策来实现,是监管部门的主要手段,约束力强,手段直接。经济手段则主要涉及利率调整、公开市场业务、税收政策等,对证券市场进行干预。经济手段虽更具灵活性,但对市场影响较慢,实施过程中具有一定滞后性。随着机器算法的渗透,证券市场也可能逐渐引入程序化的交易监管,满足市场的差异性监管和不足[37-38]。
2.2.3 保险业
由于保险业的自律监管机构以行业协会为主以及运营模式不同的特点,其监管职能大多是规范保险市场行为、维护公平竞争的市场环境。虽然中国已有《保险法》等法律条款做出一些相关规定,但其在司法实践和适用性等方面稍有不足[39]。
保险业的自律监管机构所监管内容大多从以下更为细致的方面入手:制度行业自律守则或共同遵守的保险业务规则;制订、颁布保险行业发展的指导性建议,为会员提供咨询服务;促进保险业务人员教育和培训。
2.2.4 期货业
期货业的监管内容涵盖了会员注册、教育与培训、会员审计监督及仲裁部分。凡是从事期货交易的经纪公司与经纪人,都必须在证监会注册;教育和培训针对广大投资者开展知识普及,针对协会成员进行法律法规遵守和职业道德的强化培训;全国期货行业协会与交易所的审计部门共同成立全国审计委员会,主要对会员的运营情况和财务状况进行监督,降低违规风险;仲裁部分包括纠纷调解和违规行为仲裁,拥有自己独立的仲裁系统。
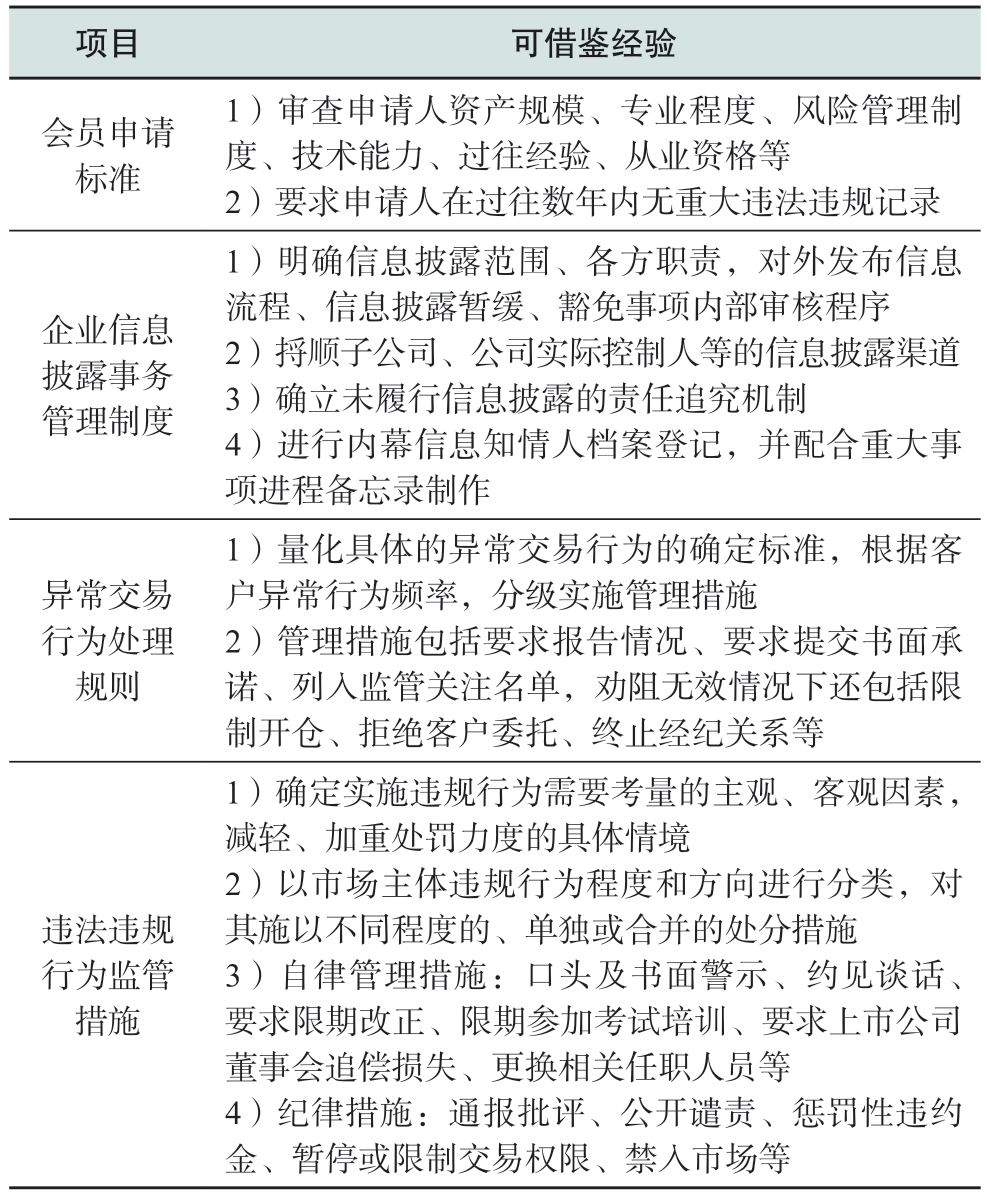
2.3 金融行业自律监管机制经验总结
中国代表性金融行业的自律监管机制既包含了上层框架规定的监管原则和框架,又补充了下层结构制定的辅助性条例和办法,使其适应行业模式、风险特点和监管要求。中国电力市场自律监管机制建设从金融行业可借鉴经验可概括为4个方面,具体内容如表2所示。
表2 金融行业自律监督管理制度经验
Table 2 Financial industry self-regulation supervision and management system experience
项目 可借鉴经验会员申请标准1)审查申请人资产规模、专业程度、风险管理制度、技术能力、过往经验、从业资格等2)要求申请人在过往数年内无重大违法违规记录企业信息披露事务管理制度1)明确信息披露范围、各方职责,对外发布信息流程、信息披露暂缓、豁免事项内部审核程序2)捋顺子公司、公司实际控制人等的信息披露渠道3)确立未履行信息披露的责任追究机制4)进行内幕信息知情人档案登记,并配合重大事项进程备忘录制作异常交易行为处理规则1)量化具体的异常交易行为的确定标准,根据客户异常行为频率,分级实施管理措施2)管理措施包括要求报告情况、要求提交书面承诺、列入监管关注名单,劝阻无效情况下还包括限制开仓、拒绝客户委托、终止经纪关系等违法违规行为监管措施1)确定实施违规行为需要考量的主观、客观因素,减轻、加重处罚力度的具体情境2)以市场主体违规行为程度和方向进行分类,对其施以不同程度的、单独或合并的处分措施3)自律管理措施:口头及书面警示、约见谈话、要求限期改正、限期参加考试培训、要求上市公司董事会追偿损失、更换相关任职人员等4)纪律措施:通报批评、公开谴责、惩罚性违约金、暂停或限制交易权限、禁入市场等
这几部分协调配合,各有侧重,为中国金融行业自律监管水平和稳定运行提供足够的体系支撑。中国电力市场具有自然垄断和竞争并存、需求刚性和公共性高等特性,需要结合电力市场相关特性,吸取金融市场中合适的自律监管经验。例如,在电力市场信息披露方面,应当参考金融市场管理制度,理清信息披露渠道,建立责任追究制,同时定期对市场主体的信息披露情况进行审查,确保其数据的完整性和准确性。对未履行信息披露义务或提供信息的企业,可以依法给予行政处罚、市场禁入等手段。此外,除市场交易日常信息外,在出现异常市场信息时,还需及时要求相关市场主体披露原因,并对异常行为辨识结论给予公示。力求实现从电力市场的门槛到内部审核、从市场监控和干预到警示的全方面监管,培养市场主体自律意识。
3 中国电力市场监督管理体系现状分析
3.1 电力行业监管组织机构
中国电力行业监管呈现出分散式、多主体管理的特点,监管职能分散于国家发展改革委、电监会、国资委等各政府部门和专业监管机构[40],如表3所示。
表3 中国电力监管组织体系
Table 3 China’s electric power supervision organization system
监管职能 主要监管部门价格监管 国家发展改革委为主,能源局(电监会)部分参与投资准入 国家发展改革委市场准入 能源局(电监会)服务义务和服务质量 能源局(电监会)行政执法 能源局(电监会)、地方经贸委供电营业区划分 地方经贸委/能源局(电监会)审批电力技改项目 国家发展改革委技术、质量标准 国家发展改革委监督企业财务制度 财政部为主,能源局(电监会)部分参与国有资产监督管理 国资委环境监管 环保局、能源局(电监会)核定企业经营范围 工商管理部门电能计量标准 技术质量监督部门安全监管 能源局(电监会)、安监总局普遍服务 能源局(电监会)
与此同时,中国存在中央和地方两级管理体制。中央层面,国家发展改革委、能源局主要负责整个电力行业的监管,在区域和省设有派出机构。国家发展改革委主要涉及电力行业标准、项目审核,能源局(电监会)则主要负责市场建设、电力安全、交易、服务以及信息披露等的监管。地方发改委、经信委、能源局等仅有业务指导权,受所在地地方政府管辖,主要负责辖区内电力行业监管。各监管部门监管电力行业不同内容,存在一定沟通困难。
3.2 电力行业监管内容
根据《电力市场监管办法(试行)》和《电力市场运营基本规则(试行)》的规定[41-42],电力监管机构的监管对象为电力市场主体和市场运营机构,根据对象的种类划分,其具体监管内容如表4所示。对于不同监管对象,能源局(电监会)采取了不同形式的监管并对不合规情况予以通报。不同监管对象的监管内容差异明显,增加监管部门的负担。
表4 中国电力市场主要监管对象及内容
Table 4 The main regulatory objects and contents of China’s electricity market
监管对象 主要监管内容发电企业1) 在各区域电力市场中的份额不得超过规定比例2) 企业由于新增装机、租赁经营或兼并、重组、股权变动而超出市场规则允许范围,形成市场操纵力的行为3) 不正当竞争、串通报价和违规交易行为4) 执行市场运营机构调度指令的情况电网经营企业1) 无歧视、公平开放电网,提供输电服务的情况2) 资产收益的情况3) 所属发电企业发电情况4) 执行输电价格的情况供电企业1) 作为购电方时的市场交易行为2) 执行配、售电价格的情况3) 供电服务质量及电能质量电力交易机构1) 履行电力系统安全义务的情况2) 按电力市场运营规则组织电力市场交易的情况3) 交易和电费结算情况4) 披露信息的情况5) 电力市场实施干预情况
3.3 电力行业监管手段
中国电力市场监管机构主要通过事前、事中和事后监管的多层次监管框架,对电力市场的各个环节进行监督和管理[43]。
1) 事前监管。中国电力市场事前监管主要通过明确和执行市场准入标准及其审查程序实现。电力市场的准入条件由能源局发布《电力市场运营规则》规定。
2) 事中监管。事中监管方式包括约谈访谈、抽查调查和群众举报。电力监管机构通过与电力企业的沟通协商了解交易动态和市场秩序,同时征询企业对监管政策的需求及建议。另一方面,电力监管机构通过检查、抽查以及设立举报电话、邮件等方式对电力企业进行调查。
3) 事后监管。事后监管方式包括监管通报和违规处罚。根据监管情况,电力监管部门通过网上公示、发布监管报告等形式,定期对电力交易机构、市场主体的合规情况进行通报;根据《电力市场监管办法》处置违规企业,处罚办法包括责令改正、罚款以及处分等。
3.4 中国电力市场监管存在问题
当前,中国电力市场的监管机制建设已取得一定进展,但仍存在较大改进空间。
1) 监管分工不明确、职责重叠。目前中国电力市场的监管责任分布在国家发展和改革委员会、国家能源局等多个政府机构之间。且由于中央与地方两级管理体系的存在,各方职责权限有所重叠。
2) 监管方式方法有待进一步完善。目前电力交易监管主要依赖于行政性措施和突击检查等方法,尚未形成一套规范化、细节化的监管体系;监管创新能力不足,缺乏有效的监管工具,一些监管方式难以适应实际工作的需要。
3) 监管法律法规不健全。中国电力市场监管存在无规可循、无法可依的现象,使得监管决策过程不透明,监管信息渠道不畅,也使得企业的经营环境面临较大的不确定性风险。
从中国实践来看,以上问题导致监管机构间协调难度大、协调成本高、决策时效性差,迫切需要建立适当的自律监管管理机制进行补足。
4 对中国电力市场自律监管的建议
相较传统市场监管,自律监管强调市场主体的自我约束与自主管理,具有灵活及时、监督成本低、贴近市场实际的优势,能够减少不必要的行政干预,迅速响应市场变化,从而有效填补现行电力市场监管体系的空白与滞后,缓解市场监管负担。基于国际电力市场及国内金融交易市场的自律监督管理经验,结合中国监管实践现状,对中国电力市场自律监管提出以下建议。
4.1 自律监管在多层监管体系中的角色
在探讨中国电力市场自律监管的具体措施之前,明确自律监管与政策监管、组织监管之间的区别与联系至关重要。
政策监管指政府或政府授权的监管机构通过制定和执行法律法规、政策措施来实现对市场的监管。政策监管提供了市场运行的基本法律框架,确保市场活动符合国家利益和社会公共利益。组织监管指企业内部的监管机制,如董事会、监事会和审计部门等通过内部规章制度、流程控制、绩效考核等方式实现对企业运营的监督和管理。自律监管指市场参与者在遵循国家法律法规和市场规则的前提下,通过自我约束和自主管理,积极维护市场秩序、促进公平竞争、防止不良行为发生,强调市场主体的自我管理和自我监督能力,以及通过行业自律组织来实现监管。
自律监管的有效实施需要政策监管的授权和支持,同时也需要组织监管的配合和参与。政策监管为自律监管提供了法律基础和监管框架,而组织监管则为自律监管提供了执行机制和操作平台。自律监管的实施需要在政策监管设定的法律框架内运作,同时也需要企业内部的组织监管机制来配合维护市场秩序。
因此自律监督管理体系离不开中国电力市场监管体系多方主体的配合。建设自律监督管理机制需规范各方权责,理清自律监管与政策监管、组织监管间的衔接框架,明确自律监管的执行程序与措施。在后续的讨论中,将深入探讨如何构建这样的自律监督管理机制,以期为中国电力市场提供切实可行的自律监管方案。
4.2 电力市场自律监管体系构建
4.2.1 明确自律监管范畴
在构建中国电力市场自律监管体系时,应对自律监管进行准确定义并界定其适用范围。自律监管指在遵循国家法律法规和市场规则的前提下,各参与主体通过自我约束、自我管理,积极维护市场秩序、促进公平竞争、防止不良行为发生。不良行为指虽然没有直接违反法律法规,但不符合市场公平、公正原则,可能会影响市场健康发展的市场主体行为。例如,市场主体可能未及时、准确、完整地披露信息,或在交易中存在不公平的竞争行为。
市场自律监管的核心目标在于预防、纠正不良行为,与市场监管所针对的对象存在差异,因此在处理程序和措施上,自律监管应当展现出与现行法律法规不同的处理力度和执行策略,确保其作为法律监管的有益补充,能够与法律监管相辅相成,强化市场监管的整体效能。
4.2.2 规范相关利益主体的权力与责任
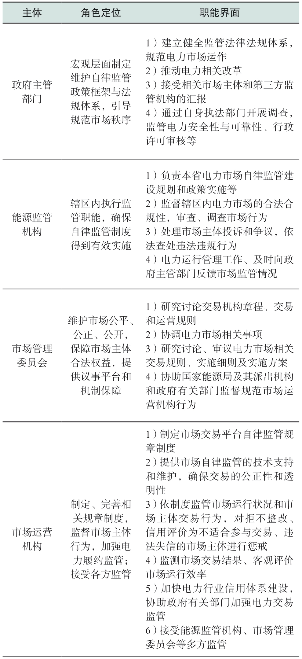
当前,参与中国电力市场监管的各主体主要包括政府主管部门、能源监管机构、市场管理委员会、市场运营机构与电力市场主体。各方需在市场自律监督管理中承担清晰的职责,并与相关单位建立紧密工作衔接,以实现在各自职责范围内的协同合作和有序监督。
政府主管部门,包括国家发展和改革委员会及国家能源局,肩负着构建自律监管框架、确保自律监管制度的合法性与适应性的重要职责,负责制定和修订自律监管相关制度,并审议批准管理办法,以保障市场监管的规范性和有效性。
能源监管机构,即国家能源局及其派出机构,作为制度执行主体,承担着监督审查自律监管体系、介入管理超出自律监管范围市场行为的职责。能源监管机构负责确保自律监管制度得到有效实施并对执行效果进行评估,及时向政府主管部门反馈市场情况以便调整和完善政策;此外,能源监管机构还应负责处理市场主体的投诉和争议,并在必要时采取行政措施,以维护市场秩序。
市场管理委员会,作为独立于电力交易机构的自治性议事协调机构,扮演着市场主体利益代表和维护者的角色,在自律监管体系中占据核心地位。应负责审议并通过关键市场自律管理文件,督促市场成员签订自律公约,对市场交易各方实施内部自律管理,发挥市场自律和社会监督作用。此外市场管理委员会也需负责收集市场问题线索,协助能源监管机构和政府有关部门促进电力交易机构独立规范运行,监督和纠正可能扰乱市场秩序的行为。
市场运营机构,包括电力交易机构和电力调度机构,主要为电力交易中心,既是自律监管法规的执行者,也是自律监管的受监督方。一方面负责管理交易平台,提供技术支持和维护,确保交易的公正性和透明性;另一方面还应负责制定完善自律监管规章制度,自律惩戒违规行为,并参与信用体系建设,以加强市场自律监管。
市场主体,如发电企业、电力零售企业、电网企业等,作为受监管对象,需明晰电力交易规则、信息披露规则、不良行为处置规则等,主动遵守有关规定,进行企业内部规范化管理,以确保其行为符合市场监管要求。
基于各方权责,提出在电力市场自律监管体系中各主体角色定位及职责范围,具体建议如表5所示。
表5 电力市场自律监督管理中的角色定位和职责界面
Table 5 Role orientation of self-discipline supervision and management in power market
主体 角色定位 职能界面政府主管部门宏观层面制定维护自律监管政策框架与法规体系,引导规范市场秩序1)建立健全监管法律法规体系,规范电力市场运作2)推动电力相关改革3)接受相关市场主体和第三方监管机构的汇报4)通过自身执法部门开展调查,监管电力安全性与可靠性、行政许可审核等能源监管机构辖区内执行监管职能,确保自律监管制度得到有效实施1)负责本省电力市场自律监管建设规划和政策实施等2)监督辖区内电力市场的合法合规性,审查、调查市场行为3)处理市场主体投诉和争议,依法查处违法违规行为4)电力运行管理工作、及时向政府主管部门反馈市场监管情况市场管理委员会维护市场公平、公正、公开,保障市场主体合法权益,提供议事平台和机制保障1)研究讨论交易机构章程、交易和运营规则2)协调电力市场相关事项3)研究讨论、审议电力市场相关交易规则、实施细则及实施方案4)协助国家能源局及其派出机构和政府有关部门监督规范市场运营机构行为市场运营机构制定、完善相关规章制度,监督市场主体行为,加强电力履约监管;接受各方监管1) 制定市场交易平台自律监管规章制度2) 提供市场自律监管的技术支持和维护,确保交易的公正性和透明性3) 依制度监管市场运行状况和市场主体交易行为,对拒不整改、信用评价为不适合参与交易、违法失信的市场主体进行惩戒4) 监测市场交易结果、客观评价市场运行效率5) 加快电力行业信用体系建设,协助政府有关部门加强电力交易监管6) 接受能源监管机构、市场管理委员会等多方监管
续表
主体 角色定位 职能界面市场主体 遵守市场规则,接受各方监管1) 符合合规性要求,接受能源监管机构、电力交易机构等监管2) 明晰并遵守电力交易有关规定进行交易3) 进行企业内部规范化管理
4.2.3 建立自律监管体系框架
借鉴国际经验,结合中国国情,中国电力市场自律监管组织包括政府监管层、第三方机构监管层、利益相关方自律层和社会公众监督层4个层次,4层级间协同配合,形成监管合力。各层主体间关系如图2所示。
图2 电力市场自律监督管理体系框架
Fig.2 Power market self-discipline supervision and management system framework
第一层由政府主管部门和能源监管机构构成,全面监督电力市场运行,审查第二、三层相关方汇报,确保第三层主体自律监管活动的合法性与适应性。第二层主体为第三方监管机构、审计机构等,提供专业的市场监测服务、独立的审计服务等,辅助能源监管机构监管市场运营机构及市场主体行为。第三层主体包括市场运营机构、市场监督管理委员会和市场主体,该层中,电力交易机构合规部门由交易中心内部组建,通过调查或雇佣第三方机构的方式检查内部合规性。电力交易机构受到能源监管机构、第三方机构和市场管理委员会监管,市场主体则受到能源监管机构、第三方机构和电力交易机构监管,并通过市场管理委员会监督交易机构的合规性。第四层主体由社会公众构成,作为电力市场监管的辅助者营造监管的舆论环境,同时通过一定的上报渠道揭发市场中的违法违规行为。
4.3 电力市场自律监管执行策略
4.3.1 设立自律监督管理委员会
自律监管的有效实施至关重要。一方面自律监管执行要求投入充足的资源和专业知识,以确保监管职能全面有效展开,另一方面为保障监管措施的公正性和平等性,自律监管的执行者应具有一定中立性。市场运营机构作为具体执行者,在自律监管中承担着不可或缺的职责。然而,电力交易机构虽对市场运行和交易行为有着直接的了解和监管能力,其立场和角色却可能导致中立性有所欠缺;此外,电力交易机构在监管资源方面存在不足,可能影响到执行自律监督管理职能的全面性和有效性。
因此,建议市场监督管理委员会下设自律监督管理委员会,委员会由电力交易中心负责领导,并由市场监督管理委员会派遣常驻监察人员。委员会应由交易中心及市场监督管理委员会的专业人员组成,负责高效、迅速地应对电力市场不良行为,及时进行监督和处理,保障电力监管机构正面引导和风险控制的时效性。
自律监督管理委员会能够直接获得发电企业、售电公司、电力用户等相关市场主体的实时投诉和反馈,并及时进行响应和处理,不仅为市场监督管理委员会的市场监管工作提供了有力补充,还能增强市场监管的及时性和有效性。为了及时遏制由市场主体的不良交易行为带来的市场风险的传染效应,提升市场监管效率,促进市场平稳运行,建议赋予电力交易中心与自律监督管理委员会相符的处理权限,以充分发挥其设立的宗旨和目标。
4.3.2 明确自律监管程序,量化自律监管措施
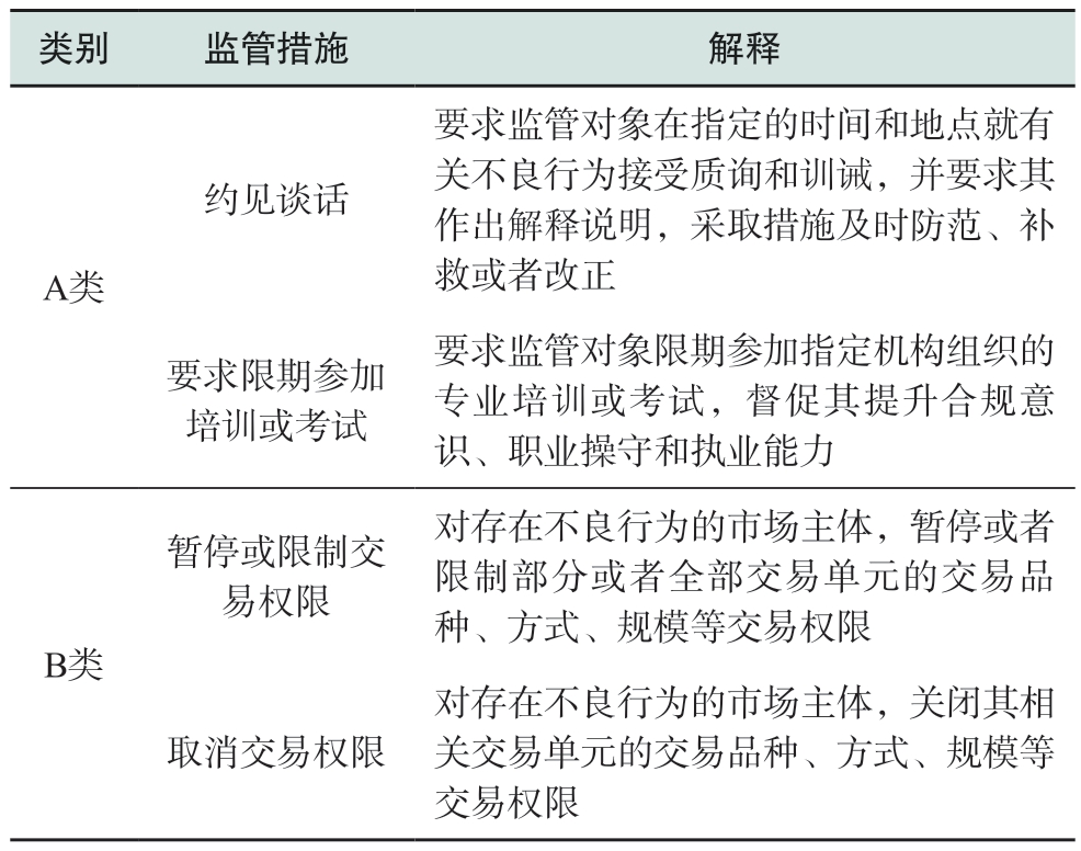
当交易中心合规部门监测到被监管主体有不良行为时,先由合规部门进行不良行为的界定,建议根据不良行为的类型与严重程度,将处理措施按严重性分为A类和B类,措施具体内容如表6所示。
表6 自律监督管理措施
Table 6 Self-regulation and supervision measures
类别 监管措施 解释A类口头警示以口头形式将有关不良行为事实或风险状况告知监管对象,要求其采取措施及时防范、补救或者改正书面警示以警示函等书面形式将有关不良行为事实或风险状况告知监管对象,要求其及时防范、补救或者改正通报批评 交易中心在一定范围内以公开方式对监管对象进行批评
续表
类别 监管措施 解释A类约见谈话要求监管对象在指定的时间和地点就有关不良行为接受质询和训诫,并要求其作出解释说明,采取措施及时防范、补救或者改正要求限期参加培训或考试要求监管对象限期参加指定机构组织的专业培训或考试,督促其提升合规意识、职业操守和执业能力B类暂停或限制交易权限对存在不良行为的市场主体,暂停或者限制部分或者全部交易单元的交易品种、方式、规模等交易权限取消交易权限对存在不良行为的市场主体,关闭其相关交易单元的交易品种、方式、规模等交易权限
对于合规部门认定的不涉及重大先例的违规行为采用A类处理,包括口头警示、书面警示、通报批评、约见谈话、要求限期参加培训或考试等手段,先由合规部门向监管对象发送自律监督管理意向书(要求监管对象3个工作日内回复),得到反馈以后由合规部门向自律监督管理委员会提交自律监督管理建议书,自律监督管理委员会召开会议出具自律监督管理意见书并授权合规部门可先由电力交易中心合规部等相关部向监管对象发送自律监督管理决定书。
对于合规部门认定的对市场交易有重大影响的不良行为采用B类处理,包括暂停或限制交易权限、取消交易权限等更为严厉的自律监管措施。需由合规部门向自律监督管理委员会提交自律监督管理建议书审核并由其向市场管理委员会呈递建议函,然后根据自律监督管理建议函的批示进一步处理。
电力市场参与者涉及极其严重的违规行为,超出电力市场自律监督管理委员会的处理范围时,应由上级行政机构(如能源监管办公室、市场管理委员会)介入处理。必要时,公安等其他相关部门也应参与处置。自律监督管理措施实施流程如图3。
图3 自律监督管理措施实施流程图
Fig.3 Self-discipline supervision and management measures implementation flow chart
4.3.3 引入区块链技术,增强监管透明性
对于电力市场自律监管而言,高效的数据传输及共享是保障监管流程稳步运行的基石。然而,传统数据分析及传输技术易导致用户主体隐私数据的泄露,也存在多市场主体互不信任的问题,这在一定程度上降低了开展自律监管的效率。区块链技术以其分布式账本、不可篡改和透明性的特点,已在金融市场自律监管中展现出显著优势。在证券市场,区块链通过智能合约自动执行监管规则,提高了监管效率和市场透明度,减少了欺诈和操纵市场行为。
基于其他市场的经验,区块链技术在电力市场监管中的应用同样具有巨大潜力。具体而言,可以通过构建一个去中心化的电力交易和监管云平台,将发电及售电企业交易记录和监管数据实时记录在区块链上,在保障企业数据不对外泄露的前提下,实现“数据可控可计量”,确保了数据的不可篡改性和可追溯性。同时,区块链的安全共享性能够对开展监管所应用的交易数据进行非对称加密,以便于在保护各市场主体隐私的前提下,将其交易数据转化为密文进行传输,用于分析测算,提供监管结论证实与查询,从而增强市场的透明度和信任度。
综上,基于区块链技术的自律监管能够在保障购售电双方自身数据隐私的同时,实现多源数据应用和可追溯,更大程度地应用数据价值,提高市场自律监管的质量。
5 结语
本文深入探讨了国际电力市场以及中国金融交易市场的自律监督管理机制。详细分析美国、欧盟等国际电力市场和中国金融行业的典型自律管理体系,剖析了中国电力市场监管体系的当前状况。基于这些分析,研究提出了构建以明确自律监管范畴和各方主体权责为核心的自律监管体系框架,同时进一步就如何设计自律监管执行策略提出了成立自律监督管理委员会、规范自律监管流程等具体措施建议。期望本文研究能为中国电力市场的健全发展提供有益参考。
参考文献
-
[1]
晋自力,陈松伟.西方电力监管机构设置模式及其启示[J].生产力研究,2011(1):140-141.JIN Zili, CHEN Songwei.The establishment mode of western power regulatory agencies and its enlightenment[J].Productivity Research, 2011(1): 140-141(in Chinese). [百度学术]
-
[2]
T.Kelliher J,俞燕山.美国的电力监管政策[J].能源技术经济,2010,22(2):1-4.T.Kelliher J, YU Yanshan.The Electricity Regulatory Policy in the United States[J].Energy Technology and Economy,2010, 22(2):1-4. [百度学术]
-
[3]
张伟,余杰文,何超林,等.北美电力市场中市场力缓解措施综述[J].广东电力,2021,34(4):24-33.ZHANG Wei, YU Jiewen, HE Chaolin, et al.Overview of market power mitigation measures in North American electricity market[J].Guangdong Electric Power, 2021, 34(4):24-33(in Chinese). [百度学术]
-
[4]
江晓青.美国电力市场中市场力缓解基准价格制定[J].浙江电力,2020,39(12):85-89.JIANG Xiaoqing.Reference price setting for market power mitigation in U.S.electricity markets[J].Zhejiang Electric Power, 2020, 39(12): 85-89(in Chinese). [百度学术]
-
[5]
谢开.美国电力市场运行与监管实例分析[J].供用电,2017,34(7):85.XIE Kai.Case study on operation and supervision of American electricity market[J].Distribution & Utilization, 2017, 34(7):85(in Chinese). [百度学术]
-
[6]
江昕玥,侯佳萱,吴华华,等.澳大利亚电力监管机制及其对中国的启示[J].电力系统自动化,2021,45(14):1-12.JIANG Xinyue, HOU Jiaxuan, WU Huahua, et al.Electricity regulatory mechanisms in Australia and its enlightenment to China[J].Automation of Electric Power Systems, 2021, 45(14):1-12(in Chinese). [百度学术]
-
[7]
黄李明,马莉,张晓萱.澳大利亚电力市场16年回顾[J].国家电网,2014(6):70-73.HUANG Liming, MA Li, ZHANG Xiaoxuan.Review of Australian electricity market for 16 years[J].State Grid,2014(6): 70-73(in Chinese). [百度学术]
-
[8]
张戈,包若男.英美日澳四国的电力监管经验分析及启示[J].华北电力大学学报(社会科学版),2018(3):24-31.ZHANG Ge, BAO Ruonan.Analysis and enlightenment of electric power regulation in Britain, the United States, Japan and Australia[J].Journal of North China Electric Power University (Social Sciences), 2018(3): 24-31(in Chinese). [百度学术]
-
[9]
燕丽娜.规制理论下的中国电力监管体制改革研究[D].南京:南京大学,2015.YAN Lina.Research on the electricity regulatory system reform in China under the theory of regulation[D].Nanjing:Nanjing University, 2015.(in Chinese) [百度学术]
-
[10]
王鹏,张朋宇,解力也.中国现代电力市场体系研究[J].财经智库,2019,4(6):119-139.WANG Peng, ZHANG Pengyu, XIE Liye.On China’s modern power market system[J].Financial Minds, 2019, 4(6): 119-139(in Chinese). [百度学术]
-
[11]
韩钊磊.整体性治理下的我国电力监管体制改革研究[J].电子测试,2016(22): 178.HAN Zhaolei.Research on the reform of China’s electric power supervision system under the Holistic Governance[J].Electronic Test, 2016(22): 178(in Chinese). [百度学术]
-
[12]
叶成城.售电侧市场化改革与政府监管:美国得克萨斯州的经验及启示[J].经济社会体制比较,2021(2):101-112.YE Chengcheng.Electricity retail market reform and regulation: implications from Texas’ experience[J].Comparative Economic & Social Systems, 2021(2): 101-112(in Chinese). [百度学术]
-
[13]
刘祥瑞,张茂林,王睿琛,等.电力市场监管的信息披露机制以及云南电力市场实践经验[C]//中国电机工程学会电力市场专业委员会2019年学术年会暨全国电力交易机构联盟论坛论文集.成都,2019:11-16. [百度学术]
-
[14]
马子明,钟海旺,李竹,等.美国电力市场信息披露体系及其对中国的启示[J].电力系统自动化,2017,41(24):49-57.MA Ziming, ZHONG Haiwang, LI Zhu, et al.Information disclosure system in American electricity market and its enlightenment for China[J].Automation of Electric Power Systems, 2017, 41(24): 49-57(in Chinese). [百度学术]
-
[15]
胡际,陈雯.美国电力市场监管制度演进研究[J].南方能源建设,2018,5(1):29-34.HU Ji, CHEN Wen.Research on the evolution of US electricity market regulation[J].Southern Energy Construction, 2018,5(1): 29-34(in Chinese). [百度学术]
-
[16]
白玫,何爱民.美国电力市场监管体系与监控机制[J].价格理论与实践,2017(4):15-19.BAI Mei, HE Aimin.Market monitoring and regulation in the U.S.electricity markets[J].Price (Theory & Practice), 2017(4):15-19(in Chinese). [百度学术]
-
[17]
谢敬东,卢浩哲,陆池鑫,等.国外典型电力市场监管模式及其对中国的启示[J].电气工程学报,2022,17(4):233-239.XIE Jingdong, LU Haozhe, LU Chixin, et al.Typical foreign power market supervision and its enlightenment to China[J].Journal of Electrical Engineering, 2022, 17(4): 233-239(in Chinese). [百度学术]
-
[18]
TAPIO R M, ORRELL A C.FERC Order No.2222 and considerations for distributed wind[R].Pacific Northwest National Laboratory (PNNL), Richland, WA (United States),2023. [百度学术]
-
[19]
GIANFREDA A, SCANDOLO G.A worldwide analysis of the energy regulatory tasks and activities through the lenses of entropy and unsupervised statistical learning[J].Energy, 2023,271: 126969. [百度学术]
-
[20]
雷晓蒙,刘舫,周剑,等.欧盟国家统一电力市场化改革分析[J].电网技术,2014,38(2):431-439.LEI Xiaomeng, LIU Fang, ZHOU Jian, et al.Analysis on the internal electricity market reform of EU countries[J].Power System Technology, 2014, 38(2): 431-439(in Chinese). [百度学术]
-
[21]
万海滨.欧洲统一电力市场及相应监管体制[J].中国电力企业管理,2013(11):20-23.WAN Haibin.European unified electricity market and corresponding supervision system[J].China Power Enterprise Management, 2013(11): 20-23(in Chinese). [百度学术]
-
[22]
HIEMSTRA L M.REMIT: ten years and counting: an exploration of the regulatory paradigm for commodity derivative trading in the energy market[J].Law and Financial Markets Review, 2020, 14(4): 237-248. [百度学术]
-
[23]
XU C W, WEN F S, PALU I.Electricity market regulation:global status, development trend, and prospect in China[J].Energy Conversion and Economics, 2020, 1(3): 151-170. [百度学术]
-
[24]
王敏娜.从澳大利亚电力监管体系看我国电力监管体制改革方向[J].华北电力大学学报(社会科学版),2015(6):34-38.WANG Minna.Commentary on Chinese electric regulatory regime reform in light of Australian electric regulatory system[J].Journal of North China Electric Power University(Social Sciences), 2015(6): 34-38(in Chinese). [百度学术]
-
[25]
刘东胜.澳大利亚的零售电市场及监管体系[J].电力需求侧管理,2016,18(2):61-64.LIU Dongsheng.Retail electricity market and regulatoiy system in Australia[J].Power Demand Side Management,2016, 18(2): 61-64(in Chinese). [百度学术]
-
[26]
AER.Rethinking markets, regulation and governance for the energy transition[R].Brisbane: AER, 2023. [百度学术]
-
[27]
杨素,肖汉雄,王阳,等.日本电力现货市场运行现状及对中国的启示[J].全球能源互联网,2021,4(5):497-505.YANG Su, XIAO Hanxiong, WANG Yang, et al.Current situation of Japanese electric power spot market and its enlightenment to China[J].Journal of Global Energy Interconnection, 2021, 4(5): 497-505(in Chinese). [百度学术]
-
[28]
刘林海.电力市场化改革的国际实践比较分析[J].中国产经,2023(16):103-105.LIU Linhai.Comparative analysis of international practice of power market reform[J].Chinese Industry & Economy,2023(16): 103-105(in Chinese). [百度学术]
-
[29]
谢玮.“一行一总局一会” 三定方案深读各司何职?各管什么?[J].中国经济周刊,2023(22):60-64.XIE Wei.What are the duties of each department in the threeway plan of “one line, one general administration and one meeting” what do you care?[J].China Economic Weekly,2023(22): 60-64(in Chinese). [百度学术]
-
[30]
赵汝林,贝文嬿,王维,等.外部监管—内部审计联动与商业银行监管有效性研究[J].金融监管研究,2018(4):101-110.ZHAO Rulin, BEI Wenyan, WANG Wei, et al.The interactions between external regulations and internal audits and the effectiveness of commercial bank supervision[J].Financial Regulation Research, 2018(4): 101-110(in Chinese). [百度学术]
-
[31]
杨志超,肖佳蓓.我国银行风险早期介入监管法制研究[J].财会月刊,2021(10):137-144.YANG Zhichao, XIAO Jiabei.Research on the legal system of early intervention supervision of bank risk in China[J].Finance and Accounting Monthly, 2021(10): 137-144(in Chinese). [百度学术]
-
[32]
葛昊男.浅谈证券市场中的信息、自律管理与监管[J].财经界,2017(24):36-37.GE Haonan.The information, self-regulation supervision and management[J].Money China, 2017(24): 36-37(in Chinese). [百度学术]
-
[33]
孙秋鹏.期货交易所自律监管的有效性研究[J].首都经济贸易大学学报,2017,19(3):40-45.SUN Qiupeng.Effectiveness of self-regulation of futures exchange[J].Journal of Capital University of Economics and Business, 2017, 19(3): 40-45(in Chinese). [百度学术]
-
[34]
国研网金融研究部.国家金融监督管理总局浙江监管局关于印发规范浙江辖内银行业金融机构互联网贷款催收工作意见的通知[R].浙江:国家金融监督管理总局浙江监管局,2024. [百度学术]
-
[35]
郝争辉.注册制下我国证券交易所的自律监管[J].法制博览,2021(5):110-111.HAO Zhenghui.Self-regulation of China’s stock exchanges under the registration system[J].Legality Vision, 2021(5): 110-111(in Chinese). [百度学术]
-
[36]
余姝霆.注册制背景下对我国证券市场监管制度的再审视[J].法制与社会,2021(6):41-42.YU Shuting.Re-examination of China’s securities market supervision system under the background of registration system[J].Legal System and Society, 2021(6): 41-42(in Chinese). [百度学术]
-
[37]
吕桐弢.人工智能时代程序化交易监管的制度完善[J].现代经济探讨,2023(2):122-132.LV Tongtao.Institutional improvement of programmed transaction supervision in the era of artificial intelligence[J].Modern Economic Research, 2023(2): 122-132(in Chinese). [百度学术]
-
[38]
谢贵春.证券市场稳定机制比较、趋势与中国对策[J].上海金融,2018(12):60-69.XIE Guichun.An analysis on the reciprocity system between exchange rate fluctuation and securities price fluctuation[J].Shanghai Finance, 2018(12): 60-69(in Chinese). [百度学术]
-
[39]
李祝用,乔石.中国保险法律制度的发展:回顾、反思与展望[J].金融法苑,2019(2):98-107.LI Zhuyong, QIAO Shi.The development of insurance legal system in China: retrospect, reflection and prospect[J].Financial Law Forum, 2019(2): 98-107 (in Chinese). [百度学术]
-
[40]
韩金呈.电力体制改革背景下政府电力监管研究[D].太原:山西大学,2023.HAN Jincheng.Research on government power supervision under the background of power system reform[D].Taiyuan:Shanxi University, 2023 (in Chinese). [百度学术]
-
[41]
国家电力监管委员会.电力市场监管办法[R].北京:国家电力监管委员会,2005. [百度学术]
-
[42]
国家电力监管委员会.电力市场运营基本规则[R].北京:国家电力监管委员会,2005. [百度学术]
-
[43]
蒋似俊.四川省电力行业政府监管问题及对策研究[D].成都:电子科技大学,2023. [百度学术]
基金项目
广东电力交易中心有限责任公司科技项目(03670020230301030300008)。
Science and Technology Foundation of Guangdong Power Exchange Center (03670020230301030300008).
