Multi-timescale robust dispatching for coordinated automatic generation control and energy storage
2020-09-24
自动发电控制与储能的多时段鲁棒协同调度
Yiran Ma1, Xueshan Han1, Ming Yang1, Wei-Jen Lee2
(1. School of Electrical Engineering, Shandong University, No. 17923 Jingshi Road, Jinan 250061, P.R. China 2. The University of Texas at Arlington 701 S. Nedderman Drive Arlington, TX 76019)
一分钟语音讲解  | 
Abstract
Keywords
Automatic generation control, Energy storage, Intermittency, Coordinated dispatching, Robust optimization.

Fig.1 Energy storage coordinating with AGC units to absorb intermittent changes

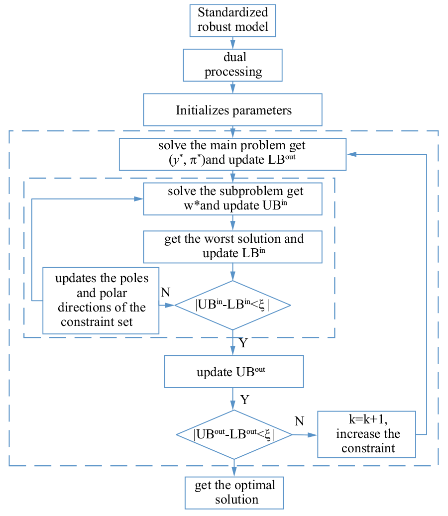
Fig.2Solution flow of the robust optimization model

Fig.3Energy storage participation in optimizing the dispatch results

Fig.4SOC with charging and discharging of energy storage battery

Fig.5SOC for energy storage battery
本文引文信息
Ma YR, Han XS, Yang M, Li WR (2020) Multi-timescale robust dispatching for coordinated automatic generation control and energy storage. Global Energy Interconnection, 3(4): 355-364
马逸然,韩学山,杨明,李伟仁 (2020) 自动发电控制与储能的多时段鲁棒协同调度. 全球能源互联网(英文),3(4): 355-364
Biographies

Yiran Ma
Yiran Ma was born in Shandong, China, in 1996. She received a BS in Electrical Engineering from Shandong University of Science and Technology Jinan, China, in 2014. She is currently working toward an MS in Electrical Engineering from Shandong University. Her research interests include energy storage and power system operation and control.


Xueshan Han
received a BE and MS in Electrical Engineering from Northeast Dianli University, Jilin, China, in 1984 and 1989, respectively, and a PhD in Electrical Engineering from Harbin Insti tute of Technology, Harbin, China, He is currently a Full Professor of Electrical Engineering with Shandong University, Jinan, China. His research interests include power system operation and control and power system reliability assessment.

Ming Yang
received a BE and PhD in Electrical Engineering from Shandong University, Jinan, China, in 2003 and 2009, respectively. He was an exchange PhD student at the Energy System Research Center, University of Texas at Arlington, TX, USA, from October 2006 to October 2007. Currently, he is a Professor with Shandong University.
His research interests include power system optimal operation and control.

Wei-Jen Lee
(Fellow, IEEE)
received the B.S. and M.S. degrees from National Taiwan University, Taipei, Taiwan, and the Ph.D. degree from the University of Texas, Arlington, TX, USA, in1978, 1980, and 1985, respectively, all in electrical engineering. He is currently a Professor with the Department of Electrical Engineering and the Director of the Energy Systems Research Center. Since 2008, he has been the Project Manager for IEEE/NFPA Arc Flash Research Project. His research interests include arc flash and electrical safety, utility deregulation, renewable energy, smart grid, microgrid, load forecasting, power quality, distribution automation and demand side management, power systems analysis, online real time equipment diagnostic and prognostic system, and microcomputer based instrumentation for power systems monitoring, measurement, control, and protection. Dr. Lee is a registered Professional Engineer in the State of Texas.
editor:Yangbo Wang
reviewer:Wei Wang
                

